3月28日至29日,第七届“求是杯”国际诗歌创作与翻译大赛全国总决赛在南开大学举行。文化传播世俱杯外围世俱杯买球投注新闻学专业本科生2023级林奎、2024级郑皓天作为校区仅有的两位入选决赛的选手,均斩获国家级二等奖。
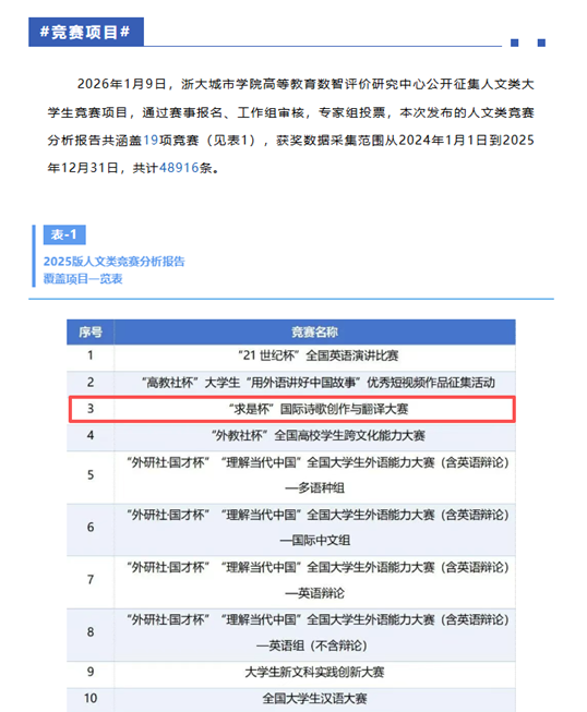
“求是杯”国际诗歌创作与翻译大赛自2015年创办以来,始终以推动高校校园文化建设、提高学子文学素养与翻译能力、培养人文情怀为己任。本届大赛首次增设AI创作赛道,吸引全球20余个国家、600余所高校学子参赛,社会影响力广,学术含金量高。此外,该项赛事成功入选《2026版普通高校大学生人文类竞赛分析报告》目录,从全国众多赛事中脱颖而出,被列为该报告的19项核心覆盖赛事之一。

在决赛中,郑皓天参加英语诗歌翻译赛道,翻译了彼得·利维(Peter Levi)的《1965年除夕诗》(New Year's Eve Poem 1965)。他力求在忠实原文的基础上融入中文诗歌的韵律,帮助中文读者感知原诗的文学价值与情感力量。林奎则挑战首次设立的AI创作赛道。他以家庭记忆与故乡情感为底色,借助AI生成初稿后反复人工打磨,在技术与人文之间寻找平衡。决赛中的作品朗诵和答辩让他直言“学术碰撞受益匪浅”,也让他更坚信新闻学所训练的文字敏感,在人机协作中同样不可替代。

两位同学佳绩斐然,既是个人才情的彰显,也是学院“以文育人、以赛促学”育人理念的扎实体现。未来,学院将以赛赋能、深耕培育,助力学子凭专业所长传递文传底蕴,以过硬专业本领彰显文传价值,绽放青春风采。